English
导航
首页
关于我们
系简介
组织架构
行政团队
机构设置
学科群
研究中心
师资力量
按学科群
按姓氏笔画
博士后
学术研究
人才培养
本科生
研究生
招生
本科生招生
研究生招生
人才引进
学生风采
首页
>
通知公告
>
正文
通知公告
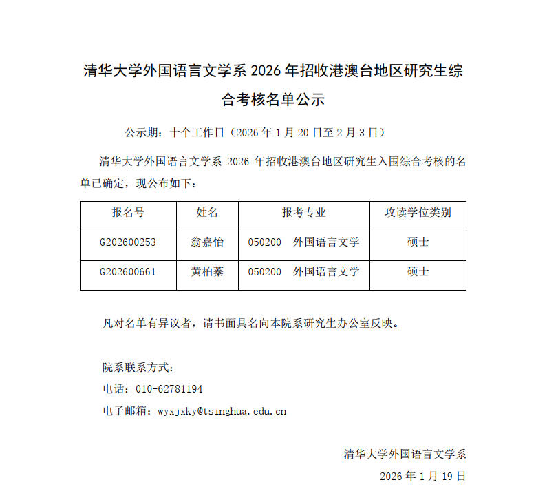
清华大学外国语言文学系 2026 年招收港澳台地区研究生综 合考核名单公示
时间:2026-01-19 14:13:59
Copyright © 2017 清华大学.All Rights Reserved
地址:北京市海淀区清华大学 邮编:100084