English
导航
首页
关于我们
系简介
组织架构
行政团队
机构设置
学科群
研究中心
师资力量
按学科群
按姓氏笔画
博士后
学术研究
人才培养
本科生
研究生
招生
本科生招生
研究生招生
人才引进
学生风采
首页
>
院系动态
>
正文
院系动态
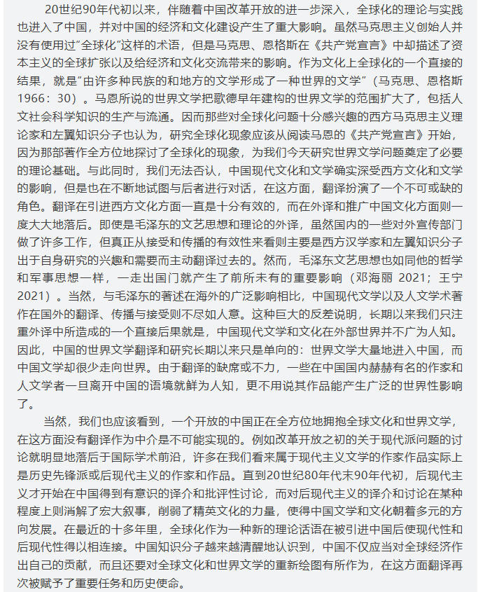
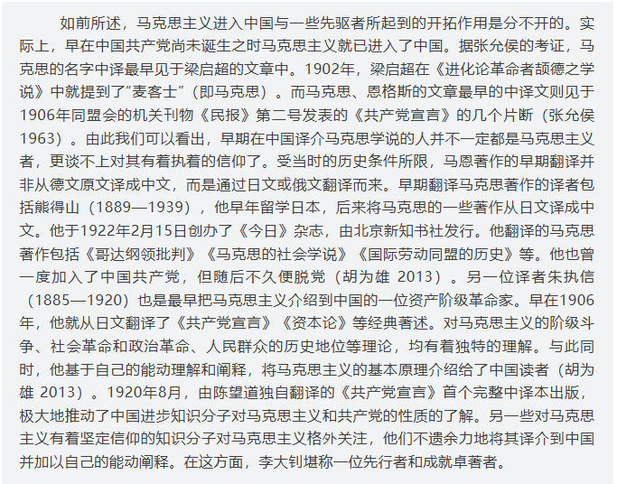
《清华外文》第1辑 | 王宁:马克思主义中国化与世界文学研究再识
时间:2025-12-31 15:07:40
Copyright © 2017 清华大学.All Rights Reserved
地址:北京市海淀区清华大学 邮编:100084